본문 바로가기 메뉴 바로가기

Studying programming

프로필사진
  • 글쓰기
  • 관리
  • 태그
  • 방명록
  • RSS

Studying programming

검색하기 폼
  • Jimin's Programming (194)
    • Algorithms (54)
    • JavaScript (16)
    • Vue.js (3)
    • Node.js (3)
    • React.js (7)
    • React Native (0)
    • Spring Boot (13)
    • JAVA (58)
    • C++ (17)
    • Programming (19)
    • Computer basics (4)
  • 방명록

Programming (19)
DataGrip serverTimezone Error

Timezone error가 나면 explicitly 하게 serverTimezone=UTC 를 선언해야돼서 Java에도 serverTimezone=UTC 를 제대로 넣었고 MySQL에도 정상적으로 데이터가 들어가는 것을 확인했는데 전까지 잘되던 DataGrip에서 같은 문제 발생 그럴때는 간단하게 DataGrip - Properties 에서 /?serverTimezone=UTC 를 붙여주면 정상작동한다 정상적으로 작동!

Programming 2019. 8. 12. 02:48
MySQL commands

MySQL 시작 mysql -u root -p MySQL 비밀번호 입력 **** 전체 db보기 mysql> show databases; 특정 db 로 이동 mysql> use 이름; 이름(); mysql> create table [table name] (); CREATE TABLE customers( id INT NOT NULL AUTO_INCREMENT, name VARCHAR(255) NULL, phone VARCHAR(255) NULL, email VARCHAR(255) NULL, account_num VARCHAR(255) NULL, address VARCHAR(255) NULL, PRIMARY KEY (id) ); 전체 테이블 보기 mysql> show tables; 특정 테이블 보기 mysql..

Programming 2019. 7. 31. 11:25
How to create MySQL database table using terminal on Mac

Creating MySQL database through terminal When your root password is generated/usr/local/mysql/bin/mysql -uroot -pWhen the password is not generated/usr/local/mysql/bin/mysql -uroot Enter your mysql password To check your databasesSHOW DATABASES;To create a databaseCREATE DATABASE 'the name of database';To check the created databaseSHOW DATABASES;To quitQUIT;

Programming 2019. 3. 13. 03:21
git commands

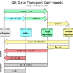
create a new git repository 새로운 git저장소 생성 git init To add new remote내가 만든 원격저장소 추가 git remote add origin [URI] add new changes to a staging area local repository 에 untracked이 확인되면 staging area 에 add하기 git add . //everyfile git add "file name" // single file adding changes to the local repository local repository 에 변경사항 추가. 코드에 변화가 있으면 local에 commit을 한 뒤에 push를 해야한다. git commit -a -m "commit mess..

Programming 2019. 3. 7. 13:06
MVC pattern

Model-View-Controller pattern MVC pattern 은 보통 user interface를 말한다. Service/DAO는 이 MVC layer들을 server side까지 연장시키는 역할 을 한다. Application 의 관계들을 서로 분리시키기 위해서 사용되는 architectural pattern 이다. View- Controller 의 하위 종속자로 Controller가 화면에 무언가를 보여주기 위해 사용 Controller - 사용자에게 model에 있는 것을 표현- 사용자로 부터 정보를 받아 model을 update하는 것 Model - 해당 application 이 무엇을 하는지 말해주는 것e.g. Calculator app 이라면 model 은 계산 파트를 담당

Programming 2019. 3. 4. 08:12
Static URL & Dynamic URL

Two different kinds of URL(Uniform Resource Locator) Static URLA website with Static URL remains the same unless it changes HTML code.It is more SEO(Search Engine Optimization) friendly than dynamic URL. Dynamic URL It can be changed manually by a user's input or it may be altered through an automatic query. Website with Dynamic URL is associated database. Dynamic URL is recognized by certain ch..

Programming 2019. 2. 28. 10:32
이전 1 2 3 4 다음
이전 다음
공지사항
최근에 올라온 글
최근에 달린 댓글
Total
Today
Yesterday
링크
TAG
  • Object type casting
  • C++
  • 프로그래머스
  • javascript
  • HashMap
  • Collection Framework
  • hackerrank javascript
  • equals()
  • hackerrank javascript solution
  • easy algorithm
  • java
  • rest parameter
  • ... in Javascript
  • compareTo()
  • 프로그래머스 알고리즘문제
  • code refactoring
  • math.max
  • spring boot application
  • repeat()
  • 알고리즘
  • Javascript Algorithm
  • HackerRank Algorithm
  • math.abs
  • string class in java
  • hackerrank solution
  • easy javascript algorithm
  • hackerrank
  • substring()
  • algorithm
  • 프로그래머스 알고리즘
more
«   2025/11   »
일 월 화 수 목 금 토
1
2 3 4 5 6 7 8
9 10 11 12 13 14 15
16 17 18 19 20 21 22
23 24 25 26 27 28 29
30
글 보관함

Blog is powered by Tistory / Designed by Tistory

티스토리툴바